球盟会qmh
球盟会qmhqmh球盟会亚博网址欢迎您!今天是:
球盟会qmh主页
人才招聘
首页
学院新闻
通知公告
教学工作
学术动态
学生工作
党群工作
党纪学习
招生就业
学院概况
学院简介
现任领导
组织机构
常设委员会
联系我们
师资队伍
高层次人才
兼职客座教授
教授
副教授
讲师
人才招聘
人才培养
本科教育
研究生教育
学科建设
学位点
博士后流动站
重点学科
重点专业
重点实验室
科学研究
科研动态
学术讲座
特色方向
科研成果
合作交流
合作办学
产教融合
技术培训
分析测试
党群工作
组织机构
学习园地
标杆支部
党建活动
工会活动
学生工作
组织机构
规章制度
学工动态
党团建设
学习园地
学子楷模
招生就业
本科招生
硕士招生
博士招生
就业信息
规章制度
党建工作
行政工作
资料下载
校友专栏
知名校友
校友活动
学生工作
组织机构
规章制度
学工动态
党团建设
学习园地
学子楷模
学生工作
首页
-
学生工作
- 正文
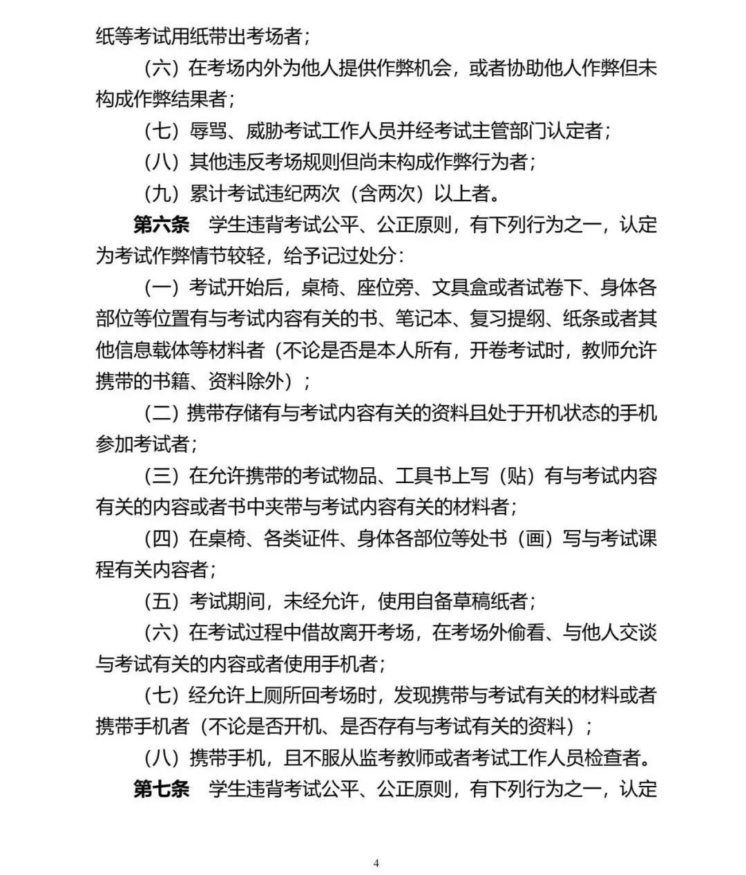
地科·资讯||关于印发 《球盟会qmh关于考试违纪,考试作弊及其性质的认定细则》的通知
来源:qmh球盟会亚博网址 发布:2024-12-10 23:04:35
点击量:
上一篇:
地科||晚会 qmh球盟会亚博网址成功举办“筑梦新征程,逐光向未来”2024迎新暨“红烛”奖学金颁奖晚会
下一篇:
地科·资讯||关于表彰2024-2025学年度第一学期“优秀文明卫生宿舍”的决定文件