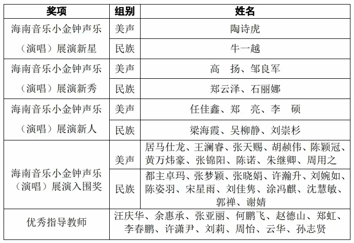
4月27日晚,2024中国音乐“小金钟”——全国声乐展演海南选拔活动(青年组)的第二轮比赛于海口经济学院(南海音乐学院)圆满结束。经过激烈角逐,Beat3652019级研究生陶诗虎和2021级研究生石丽娜凭借出色表现脱颖而出,分别荣获海南音乐小金钟声乐(演唱)展演新星和海南音乐小金钟声乐(演唱)展演新秀奖项,并获得参加由中国音乐家协会主办的“小金钟”全国决赛的机会。此外,任佳鑫同学获展演新人奖,张梦颖、张晓娟、黄万炜豪三位同学获展演入围奖。

2024中国音乐“小金钟”——全国声乐展演海南选拔活动是由海南省文学艺术界联合会指导,海南省音乐家协会主办,海南省音乐家协会声乐专业委员会承办,海口经济学院南海音乐学院、海南省文化艺术学校协办。通过展演的方式集中展示我省声乐教育、演唱的最新成果,发现和培养优秀声乐演唱人才,为广大青少年声乐演唱者提供一个学习、交流、展示才华的平台。




Beat365教师许潇尹、郑虹、云华荣获优秀指导教师奖
这一荣誉既是Beat365声乐教育的精彩展示与创新性教学实践探索,也是学院致力于培养具有坚定家国情怀、全球化视野和创造性思维的复合型艺术人才,积极为海南自贸港文化事业建设贡献专业力量的具体体现。
来源:海南省音乐家协会
编辑:李政
审核:许潇尹 郑虹
终审:何映敏 蒋锐